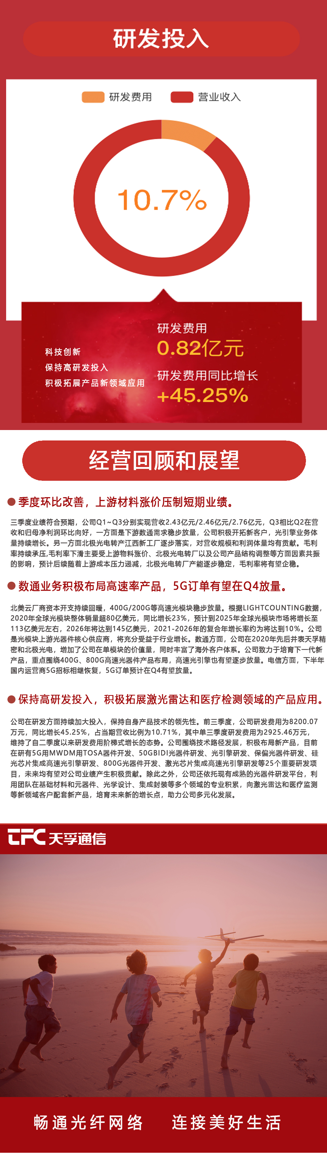
18ÐÂÀûͨѶ10ÔÂ26ÈÕÐû²¼2021ÄêÈý¼¾±¨£º2021ÄêµÚÈý¼¾¶È¹«Ë¾ÊµÏÖÓªÊÕ2.76ÒÚÔª£¬£¬£¬£¬£¬£¬£¬£¬Í¬±ÈÔöÌí4.61%£¬£¬£¬£¬£¬£¬£¬£¬ÊµÏÖ¹éĸ¾»ÀûÈó0.75ÒÚÔª£¬£¬£¬£¬£¬£¬£¬£¬Í¬±ÈÏ»¬14.80%¡£¡£¡£¡£¡£¡£¡£¡£Ç°Èý¼¾¶È¹éÊôÓÚĸ¹«Ë¾ËùÓÐÕߵľ»ÀûÈó2.13ÒÚÔª£¬£¬£¬£¬£¬£¬£¬£¬Í¬±ÈïÔÌ0.7%£»£»£»£»£»£»£»ÓªÒµÊÕÈë7.66ÒÚÔª£¬£¬£¬£¬£¬£¬£¬£¬Í¬±ÈÔöÌí16.63%¡£¡£¡£¡£¡£¡£¡£¡£


±¸×¢£ºÍ¼±íÖÐÆÊÎö¿´·¨ÈªÔ´ÓÚÖÐ̩ͨѶÓë¿Æ¼¼Ñо¿ÖÐÐÄ£¬£¬£¬£¬£¬£¬£¬£¬½ö¹©²Î¿¼£¬£¬£¬£¬£¬£¬£¬£¬²»´ú±íÈκÎͶ×ʽ¨Òé¡£¡£¡£¡£¡£¡£¡£¡£